지난 글
짱쉬운 LTspice 강의 5강 - IV 커브 그리기, 가변 소자값 시뮬레이션
설치링크 무료 회로설계 툴 LTspice 최신버전 다운로드, 단축키, 튜토리얼, 화면 확대 스크롤 방향 변경 LTspice 설치 링크 https://www.analog.com/en/lp/002/tools/ltspice-simulator-kr.html LTspice | Analog Devices www.analo
semi52.tistory.com
이제 기본적인 설정 방법은 모두 익혔기 때문에 다양한 회로를 영상을 보며 실습해 봅시다!
이번 시간에는 반파정류기, 전파정류기, 제너다이오드를 실습해 볼거에요.
영상과 사진, 제가 올린 파일을 참고해서 따라해 보세요!

반파정류기
다이오드에 흐르는 전류를 plot해보자.

상용 제품 제너다이오드 EDZV6.2B

EDZV6.2B - Data Sheet, Product Detail | ROHM.com
www.rohm.com

현재는 x축이 V1이다.

시뮬레이션 창 x축 우클릭 V1에서 V(vo)로 변경


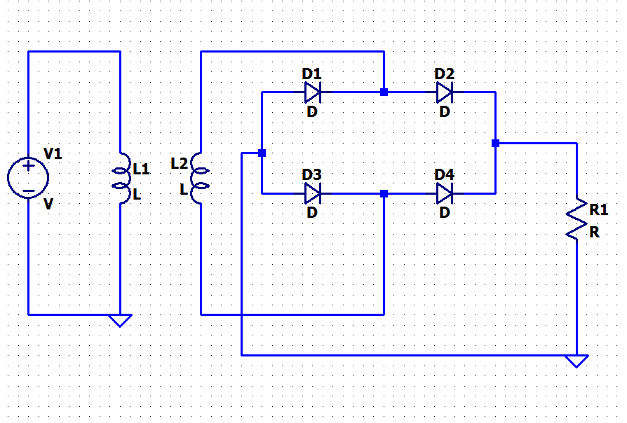
전파정류기 실습
클리퍼 회로
참고자료
반파 정류기와 전파 정류기(Half- & Full-Wave Rectifier)에 대해 완벽하게 알아보자
이 글은 다이오드 회로에서의 네번째 진도입니다. 이번 진도는 대신호 해석이 주(main)가 됨으로 이해하는데에 어려움이 있다면 아래 링크를 통해 참고 바랍니다. 2021.10.02 - [회로 관련 전공/회로
doctorinformationgs.tistory.com
[세미피디아] 집적회로설계란? Integrated circuit design
https://en.wikipedia.org/wiki/Integrated_circuit_design 집적 회로 설계, 반도체 설계, 칩 설계 또는 IC 설계는 전자 공학의 하위 분야로, 집적 회로 또는 IC를 설계하기 위해 필요한 특정 로직과 회로 설계 기법
semi52.tistory.com
'반도체 > 회로설계' 카테고리의 다른 글
| [📚세미피디아] VLSI에서의 전력 손실: 저전력 SoC 설계로 성능향상 (0) | 2024.04.06 |
|---|---|
| 다이오드 동작 특성 실습 (0) | 2024.03.26 |
| 😎짱쉬운 LTspice 강의 5강 - IV 커브 그리기, 가변 소자값 시뮬레이션 (1) | 2024.03.25 |
| 😎짱쉬운 LTspice 강의 4강 -RLC 필터 직렬 회로 설계 , 전자회로 실습 (1) | 2024.03.24 |
| RF 회로개념 - Filter 참고링크 (0) | 2024.03.24 |






