지난 글
무료 회로설계 툴 LTspice 최신버전 다운로드, 단축키, 튜토리얼, 화면 확대 스크롤 방향 변경
LTspice 설치 링크 https://www.analog.com/en/lp/002/tools/ltspice-simulator-kr.html LTspice | Analog Devices www.analog.com LTspice 단축키 W wire G ground V voltage C capacitor R resistor L inductor D diode ctrl + R 회전 Backspace 지우기 N netna
semi52.tistory.com
ltspice를 배우고 있는데 한국어로 된 자료가 많이 없어서 3학년 학부생이지만 기록 겸 튜토리얼을 써보고자 합니다. 먼저 아래의 동영상을 토대로 실습해봤어요.
LTspice로 기본 논리회로의 동작을 테스트해볼게요.
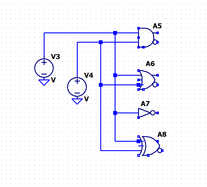
먼저 and, or, not, xor소자를 배치해주고 두개의 전압원을 배치해줄게요.
1. Component, Wire 그리기
- wire W
- volt V
- component P 단축키
- search에서 검색
- 순서대로 and, or, inv, xor 붙이기


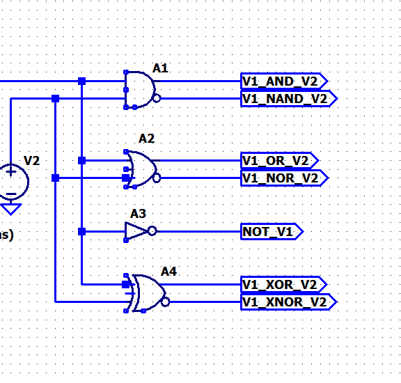
2. Output Port 삽입
- 단축키 N 누르기 - Net name

- Port Type: Output
- 이름: V1_AND_V2 입력

- 한번에 싹다 붙이고 하나씩 이름 수정
- Port 오른쪽클릭하면 이름 변경 가능

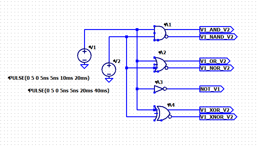
3. 전압원 Pulse파로 설정
- 위 V1 우클릭시 이름 변경

- 아래 V 우클릭시 전압 값 변경

- 아래 우클릭 후 PULSE(0 5 0 5ns 5ns 10ms 20ms)
- V2에는 PULSE(0 5 0 5ns 5ns 20ms 40ms) 복붙


4. 시뮬레이션 설정
- 단축키 . (점) 눌러서 .tran 120ms 작성 혹은
- 메뉴탭에 .ac버튼 > Transient > Stop time: 120ms

5. 시뮬레이션 실행
먼저 V1 윗부분 찍고

단축키 B 누르고 V2 윗부분 찍고

다시 B 누르고 and 왼쪽 찍기

그래프를 보면 두개의 펄스파의 교점 부분에 빨간색 부분이 1로 신호가 나오는 것을 볼 수 있어요.
Backspace누르고 빨간색 파형 누르면 지워지고 다시 Esc누르고 nor 왼쪽 클릭하면 다른 조합회로 값들도 확인해 볼 수 있어요.

다른 소자도 한번씩 돌아가면서 테스트해보세요! ㅎㅎ
도움이 되셨다면 좋아요와 댓글 부탁해용
참고자료
논리 회로(Logic Gate) - 자바실험실
논리 회로(Logic Gate) 컴퓨터에서 사칙 연산은 논리 회로가 담당하고 있다. 논리 회로가 작동하기 위해 모든 숫자는 이진수로 변환한다. 이진수는 숫자 '1'과 '0'으로만 이루어진 숫자 체계이다. 일
javalab.org
이어지는 글
LTspice 2강 - pulse파의 이해와 RC회로 충방전 실습
이전 글 LTspice 1강 - 기본 논리회로 실습하기 ltspice를 배우고 있는데 한국어로 된 자료가 많이 없어서 3학년 학부생이지만 기록 겸 튜토리얼을 써보고자 합니다. 먼저 아래의 동영상을 토대로 실
semi52.tistory.com
[세미피디아] 집적회로설계란? Integrated circuit design
https://en.wikipedia.org/wiki/Integrated_circuit_design 집적 회로 설계, 반도체 설계, 칩 설계 또는 IC 설계는 전자 공학의 하위 분야로, 집적 회로 또는 IC를 설계하기 위해 필요한 특정 로직과 회로 설계 기법
semi52.tistory.com
'반도체 > 회로설계' 카테고리의 다른 글
| 😎짱쉬운 LTspice 강의 4강 -RLC 필터 직렬 회로 설계 , 전자회로 실습 (1) | 2024.03.24 |
|---|---|
| RF 회로개념 - Filter 참고링크 (0) | 2024.03.24 |
| 😎짱쉬운 LTspice 강의 3강 - RC 직렬, 병렬 전자회로 시뮬레이션 / 양단 전압 전류 측정 방법 (2) | 2024.03.23 |
| 😎짱쉬운 LTspice 강의 2강 - pulse파의 이해와 RC회로 충방전 전자회로 실습 (0) | 2024.03.23 |
| 😎짱쉬운 LTspice 강의 0강 - 무료 회로설계 툴 LTspice 최신버전 사용법, 다운로드, 단축키, 튜토리얼, 화면 확대 스크롤 방향 변경 (0) | 2024.03.15 |